![]() |
libmoldeo (Moldeo 1.0 Core)
1.0
libmoldeo es el conjunto de objetos y funciones, que permiten ejecutar las operaciones básicas de la plataforma Moldeo, y que compone su núcleo.
|
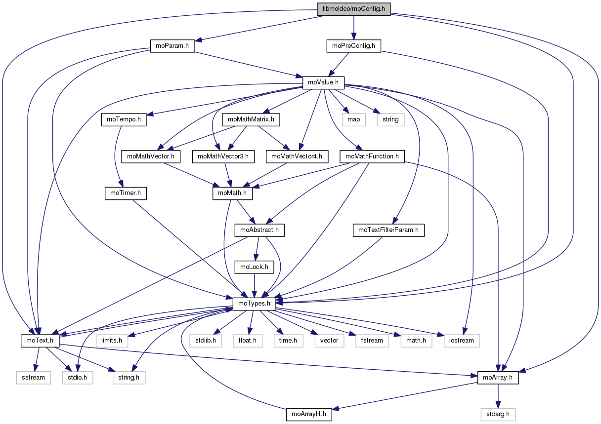
#include "moTypes.h"#include "moText.h"#include "moParam.h"#include "moArray.h"#include "moPreConfig.h"

Ir al código fuente de este archivo.
Clases | |
| class | moConfigDefinition |
| definici�n de todos los par�metros a encontrar o a crear dentro del moConfig Más... | |
| class | moConfig |
| almacena la configuraci�n de los par�metros de un objeto en un archivo XML Más... | |
defines | |
| #define | MO_PARAM_NOT_SEL -1 |
| #define | MO_PARAM_NOT_FOUND -1 |
| #define | MO_CONFIGFILE_NOT_FOUND -1 |
| #define | MO_CONFIG_OK 0 |
| #define | MO_SELECTED -1 |
| #define | moDefineParamIndex(X, Y) |
| #define MO_CONFIG_OK 0 |
Definición en la línea 43 del archivo moConfig.h.
| #define MO_CONFIGFILE_NOT_FOUND -1 |
Definición en la línea 42 del archivo moConfig.h.
| #define MO_PARAM_NOT_FOUND -1 |
Definición en la línea 41 del archivo moConfig.h.
| #define MO_PARAM_NOT_SEL -1 |
Definición en la línea 40 del archivo moConfig.h.
| #define MO_SELECTED -1 |
Definición en la línea 44 del archivo moConfig.h.
| #define moDefineParamIndex | ( | X, | |
| Y | |||
| ) |
moDefineParamIndex > Asocia el #DEFINE a su parametro correspondiente en el indice.
Definición en la línea 176 del archivo moConfig.h.